[成功评奖查询系统]
首页 » 学校教学研究 » “大单元教学”设计,应是新时代教师必备技能
“大单元教学”设计,应是新时代教师必备技能
发布日期:[6年前 (2020-09-13)]浏览次数:[5167]
 

为什么是“大单元教学”设计?

 

 

“为什么我们的学校总是培养不出杰出人才?”这就是著名的“钱学森之问”
钱学森用系统工程的理论,提出中国教育的问题。他认为,系统工程分为部分、局部和整体,科学研究是部分和局部,社会发展是整体,是系统工程中最为复杂的部分,而人才培养的问题是社会整体系统中重要一环,现在教育的问题是在培养人才的方面评价标准缺失。
如果把整个教育过程比作是一堂课,“钱学森之问”比作是这堂课的主题的话,那么我们这堂课自然会有千万种上法。那么什么样的教学设计才算是优秀呢?我们想,应该就是“大单元教学设计”思维了。
我们需要主题明确、目标明确、逆向设计;我们需要科学合理,实现“学——教——评”一致;我们需要从低阶思维走向高阶思维,从浅层次学习走向深度学习……
是的,在解决“钱学森之问”这堂课上,我们整个的教育系统就是这样做的。
2016年9月13日,《中国学生发展核心素养》研究成果发布,明确了“目标”——学生发展核心素养:学生应具备的,能够适应终身发展和社会发展需要的必备品格和关键能力。以培养“全面发展的人”为核心,分为文化基础、自主发展、社会参与3个方面,综合表现为人文底蕴、科学精神、学会学习、健康生活、责任担当、实践创新等六大素养,具体细化为国家认同等18个基本要点。
2017年10月18日,中国共产党第十九次全国代表大会在北京开幕。十九大报告提出了中国发展新的历史方位——中国特色社会主义进入了新时代。
与此同时,普通高中《新课程标准》(2017年版)发布实施,紧接着新教材、新高考……一切都在通过“逆向设计”的思路倒逼我国教育改革。
到了一线,“自主、合作、探究”的常态学习模式,“深度学习”概念的提出和实施,“教——学——评”或“学——教——评”一体化的尝试,都在将国家的改革真正落地。
“有理想信念、有道德情操、有扎实学识、有仁爱之心”“四有”好老师可以说是新时代优秀教师的标准。而这一标准的体现,核心就是在课堂主阵地。
上好每一堂课,是拿下这一主阵地的必要条件。新时代教师要担当起这一份职责,就需要进行“大单元教学”设计,这是国家政策的要求,也是对国家意志的一线回应。 

 

什么是“大单元教学”设计?

 

 

核心素养导向下的“大单元教学”设计,要求教师建立好学科核心素养与学科核心内容之间的关系,依据课程标准和教材,选择有利于培养学科核心素养的教学内容和情境素材,制定学习目标、选择学科内容、设计学习活动、开展课堂教学、进行学习评价,环环紧扣,使学科核心素养具体化,可培养、可干预、可评价。

基于目前学校和一线教师的实际情况,我们所指的“单元”不是强调跨学科、跨学段、综合性的“大单元”,而是指基于学科核心素养、学生认知规律和学科知识逻辑体系建构的最小的学科教学单位,“大单元教学”体现在对学科教学单元内容进行二度开发整体设计。

“大单元教学设计”是指以大主题或大任务为中心,对学习内容进行分析、整合、重组和开发,形成具有明确的主题(或专题、话题、大问题)、目标、任务、情境、活动、评价等要素的一个结构化的具有多种课型的统筹规划和科学设计。而实践研究则是教师将“大单元教学设计”在课堂上落地实施与呈现的过程。

 

如何进行“大单元教学”设计?

 

 

“大单元教学”设计具备以下特点:
系统分析:是指整个单元规划和课时设计,必须建立在课程标准、核心内容、基本学情的深度分析基础上的“再建构”。
整体设计:是指课时教学以前,要在系统分析基础上组建单元,进行单元整体规划,以及整体规划下的课时设计。确定主题——明确目标——逆向设计(评价早于活动设计)——结构化任务、递进性活动——课型、课时、作业、测试统筹安排与科学设计。
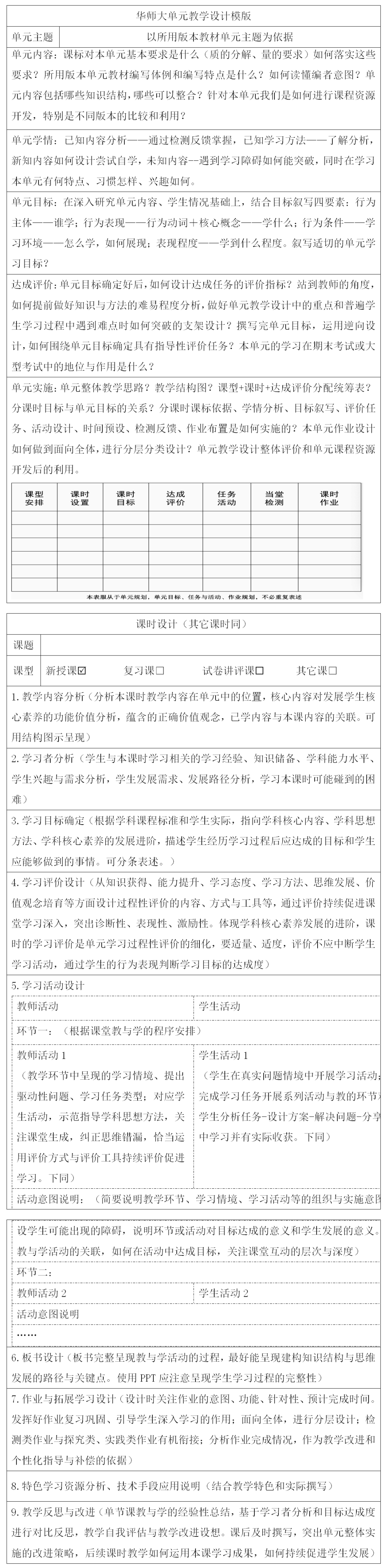
华师教育研究院近些年来一直致力于“大单元教学”设计的研究与推广,我们立足于最前沿,在综合多个范本模板的基础上完善形成了目前最优化的设计模板:

同时,今年华师专家历时40多天,与全国百余位学科领军教师在线共同打磨了涵盖全学段的“大单元教学”设计范本。近期,我们将强力推出由全国知名教育教学专家、特级教师、正高级教师等为代表的系列公益直播,真正引领一线实践。

 

 

除此之外,为更好服务一线所需,做真教育的思考着与践行者,华师教育研究院也倾力推出大单元教学设计与实践培训课程”(下表为课程框架)。